MK1 Mobile UX Concept

Client Personal Project
Role UI/UX Designer, Game Designer
Team Solo Contributor
Timeline 1 Week

Having personally worked on Mortal Kombat 1 as a QA Analyst for two years, I wanted to create a concept for a mobile interface for the game that functions similarly to that of the traditional controller interface.

This is an independent personal project. It has never been — nor was ever — conceived for development by Netherrealm Studios.

Fighting games are designed — if not dependent — on physical controllers for input. MK1 also operates on Unreal Engine 4, providing a high level of visual fidelity I didn't want to obstruct. The core goals were:


  • Maximize screen real estate without obstructing visual design.
  • Create a viable interface usable with only thumbs and no other inputs.
MK1 Mobile Research Reference

Visual Inspiration

Shadow Fight Arena was identified as the closest existing interface to the target concept — a mobile fighting game with minimal HUD obstruction. Its primary limitation is that the simplified input scheme wouldn't meet the complexity of Mortal Kombat's combo system.


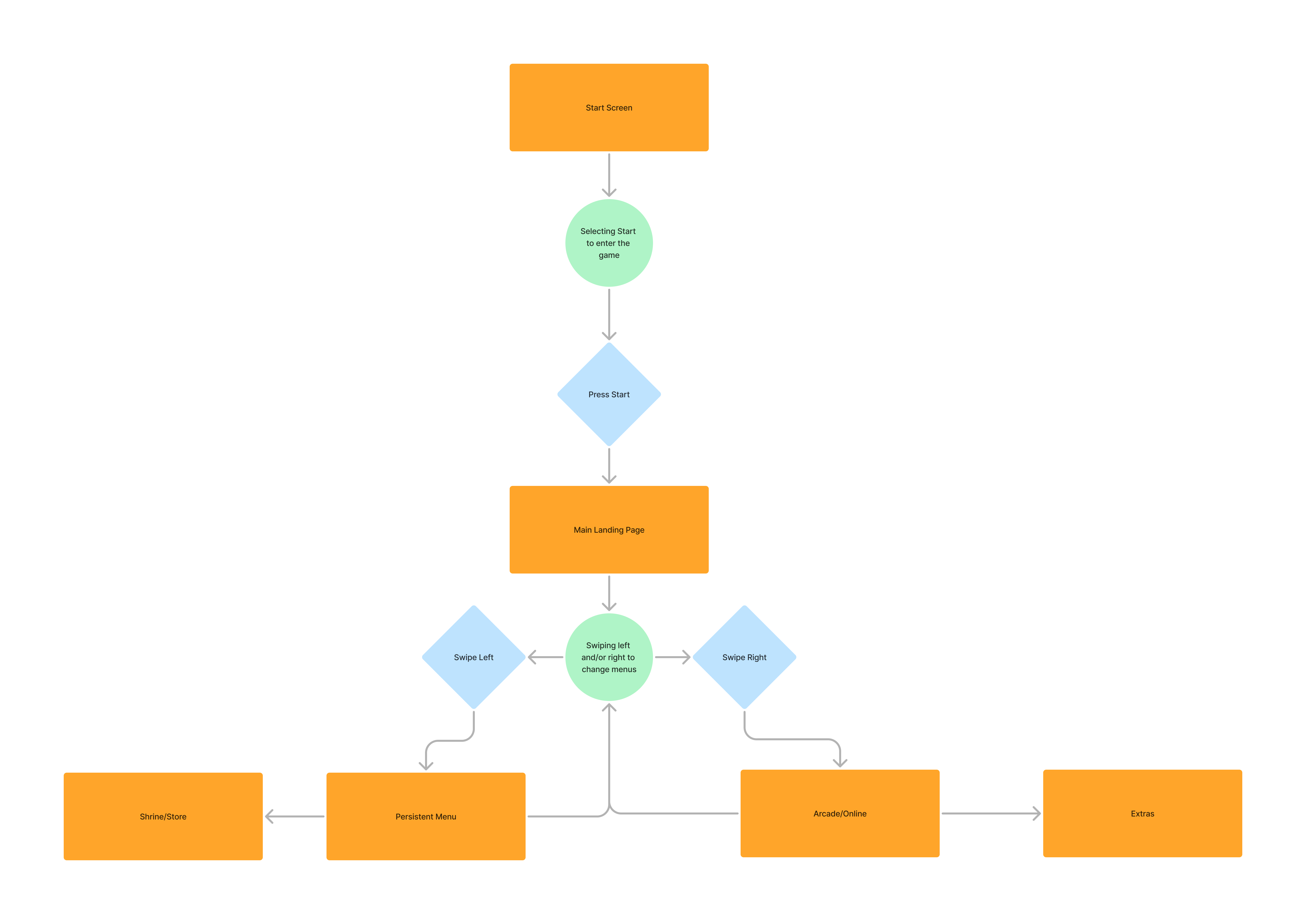
User Flow

The interface redesign utilizes five primary menus — swipeable left or right — each focusing on a specific game feature from the console version. Navigation is designed to keep both thumbs stationary, mirroring the physical ergonomics of a handheld controller.

MK1 Mobile User Flow

Wireframes


Design Systems

Final Design

Main Menus

The Main menus have been redesigned with a touch screen in mind for ease of navigation between different modes, as well as condensing as much information from the full console counterpart.

Main Menu — Story Persistent — Quests Character Select — Kameo

Gameplay

The gameplay interface has been redesigned with a touch screen in mind, ensuring intuitive controls and a seamless experience for players.

Gameplay — Fight UI

Making a mobile interface for a fighting game is interesting, mainly for the fact that it has always been a genre that relied on physical controllers for inputs. Redesigning the menus was the easiest part — conceptualizing how to translate the controller inputs to a touchscreen at MK's level of complexity was the real challenge.

The exercise forced thinking beyond the visual aspects of the game and towards the physical platform, its strengths, and its limitations — pushing design thinking beyond visual experiences and into the broader correlation between physical platform and game design.